Beschrijvingrijving
Jünger Audio D*AP4 VAP 2 Kanaals Voiceprocessor
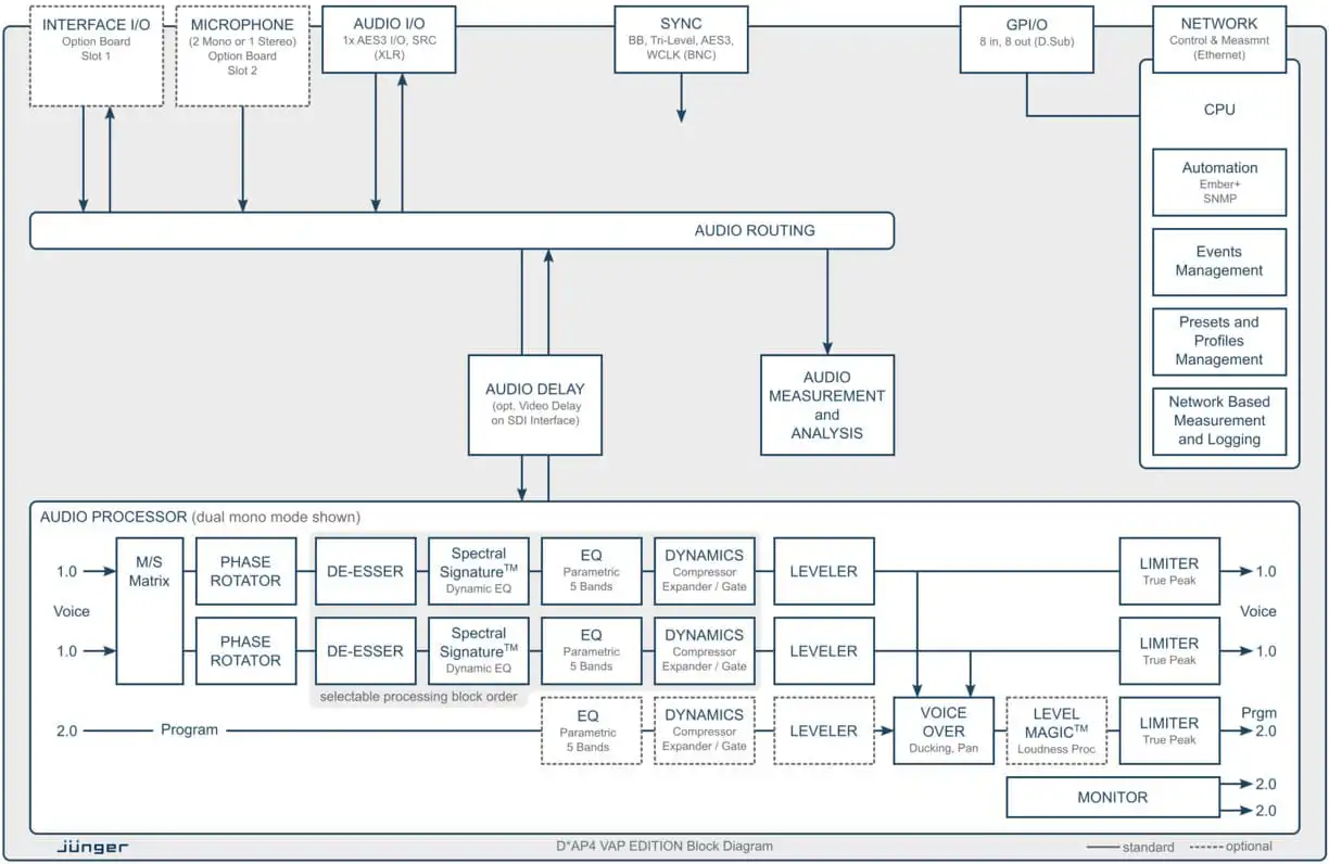
De D*AP4 VAP is bedoeld voor toepassingen als radio-uitzendingen, tv-stemmen en audiopostproductie en is ontworpen om ervoor te zorgen dat de stemkwaliteit en -nauwkeurigheid altijd optimaal blijft, van programma tot programma en van dag tot dag. De D*AP4 VAP heeft een twee kanaals spraak pad en een apart stereo programmapad voor zelfstandige spraakverwerking of voor automatische of handmatige integratie van spraak- en programmasignalen. Een optionele microfoonvoorversterker maakt directe invoer naar het speciale spraak pad mogelijk, zodat je volledige controle houdt over de algehele spraakpresentatie. De signaalverwerking aan boord omvat:
- Matrix midden/zijkant
Als creatief hulpmiddel gebruikt de M/S Matrix twee dicht bij elkaar geplaatste microfoons om stereo-opnamen met variabele breedte te maken.
- Fase Rotator
De Phase Rotator detecteert automatisch onevenwichtige audiogolfvormen en herstelt de symmetrie om transiënten te voorkomen die stroomafwaartse verwerking onnodig kunnen triggeren.
- De-Esser
De De-Esser vermindert het effect van overmatige sibilantie van gesproken stemmen aanzienlijk.
- Parametrische en dynamische EQ
Een 5-bands parametrische EQ is gekoppeld aan de Spectral Signature dynamische equalizer, een krachtig creatief hulpmiddel waarmee de spectrale balans adaptief kan worden geregeld. Inkomende audio wordt geanalyseerd en de spectrale structuur wordt vergeleken met een vooraf bepaalde “referentiecurve”. Hierdoor kunnen dynamische EQ-correcties alleen worden toegepast als dat nodig is voor een consistent geluidsbeeld en toonbalans.
- Dynamiek
Naast een traditionele opwaartse compressor is er ook een op drempels gebaseerde neerwaartse compressor. Beide types passen de timingparameters aan op basis van de binnenkomende audiostructuur. Een expander/gate verwijdert effectief ruis van laag niveau zonder artefacten te introduceren.
- Voice Leveler
Om te helpen bij het programmeren op basis van luidheid, kan een stemnivelleerder worden gebruikt om de stemcomponent voor te conditioneren voordat deze wordt gecombineerd met het programma-element.
- Voice Over
Voice Over biedt naadloze integratie van spraak en programma-inhoud in situaties zoals continuïteitsaankondigingen of videobeschrijving met automatische ducking.
- Level Magic Loudness-beheer
Het optionele Level Magic algoritme is gebaseerd op een uniek multi-loop regelprincipe en biedt adaptieve breedband luidheidsregeling met een uitzonderlijk hoge geluidskwaliteit die vrij is van kleuring, pompen, vervorming of modulatie-effecten. De optionele J*AM software geeft de ingangs- en uitgangsniveaus weer en kan langetermijnwaarden loggen naar een doelmap ergens in het netwerk.
- Systeemintegratie
Alle systeemparameters zijn op afstand toegankelijk, zodat de unit kan worden geïntegreerd en op afstand kan worden bediend door broadcastcontrolesystemen. Een geavanceerde ingebouwde Event Management tool maakt het mogelijk om op afstand parameterpresets te laden via sneltoetsen op het optionele X*AP RM1 afstandsbedieningspaneel, via 8 onboard GPI/O’s of via netwerkcommando’s met het Ember+ besturingsprotocol. Dit maakt het gemakkelijk om individuele instellingen toe te wijzen aan elke gebruiker en ze onmiddellijk opnieuw op te roepen.
- Webconfiguratie
Een webinterface maakt eenvoudige en intuïtieve instelling en configuratie mogelijk vanaf elke locatie in je netwerk. Metingen en metingen op het scherm zijn beschikbaar voor gemakkelijke referentie.
- Mobiele gebruikersinterface
Een speciale “mobiele” UI is speciaal gemaakt voor kleinere schermen zoals tablets of smartphones en biedt snelle toegang tot gebruikersprofielen en veelgebruikte functies zoals Cough Cut en Voice Over.
- Interfaces en systeembeveiliging
Audio I/O’s variëren van native AES/EBU aan boord tot optionele 3G SDI inclusief video delay, MADI, Dante® audio over IP, analoge en hoogwaardige microfoonvoorversterkers. Standaard zijn er bypass-relais voor stroomuitval en met de dubbele redundante PSU’s en SNMP-integratie zorgt de unit voor maximale operationele veiligheid en gemoedsrust voor de huidige kritieke 24/7 radio- en tv-uitzendingen of audioproductiefaciliteiten.
Kenmerken:
- Dubbele mono- of stereospraakkanaalconfiguratie
- 2-kanaals programmapad naast spraakkanalen
- Algoritmen gespecialiseerd voor spraakverwerking
- Geavanceerd beheer van gebruikersprofielen
- De-Esser
- 5-bands parametrische EQ en Spectral SignatureTM dynamische EQ
- Dynamiek met op/neerwaartse compressor en expander/gate
- Spraaknivelleerder
- Voice Over-functionaliteit
- Echte piekbegrenzing
- Optioneel Level Magic loudness management dat voldoet aan alle huidige standaarden en aanbevelingen
- Optionele software voor het registreren van luidheid (J*AM)
- Ethernet-connectiviteit voor instelling en bediening via webbrowser
- Externe bediening via netwerk of GPI/O’s
- Stroomuitval bypass relais
- 19″, 1RU apparaat, redundante voeding
Algemeen
– 2-kanaals voice processor (mono of stereo)
– 2-kanaals programmatrajectverwerking
– 2-kanaals monitoruitgang
– Uitbreidbaar met hard- en softwareopties
Audio Sample Rate
44,1, 48, 88,2, 96kHz, (32 … 196kHz @ ingang met SRC)
±150ppm sync ingangsvangst, ±25ppm master-sync stabiliteit
Relevante specificaties voldoen aan AES3-X-2009, IEC 60985 en
AES11-2009
2 kanalen (1 stereo-ingang), XLR-3-connector
24bits, transparante doorgifte van PCM en gecomprimeerde audio (zonder SRC)
24bits, PCM, sample rate converter (SRC) geactiveerd
Impedantie 110Ohm, differentieel
Ingangsniveau 0,3 … 5Vpp @ 110Ohm differentieel
AES/EBU-ingang
Sample Rate Converter (SRC): THD+N -120dB @ 0dBFS, 1kHz
Latency < 0,3ms
AES/EBU-uitgang
Relevante specificaties voldoen aan AES3-X-2009, IEC 60985 en AES11-2009
2 kanalen (1 stereo-uitgang), XLR-3-connector
24bits, transparante doorgifte van PCM en gecomprimeerde audio
Impedantie 110Ohm, differentieel
Uitgangsspanning 3Vpp (nom.) @ 110Ohm differentieel
Stroomuitvalrelais-bypass tussen AES/EBU-ingang en -uitgang (kan worden uitgeschakeld met jumper)
Sync-ingang
Multi-standaard synchronisatie-interface voor AES/EBU, wordclock of videosync (black burst, tri level), voldoet aan AES11-2009 en relevante audio
of videostandaarden
Type connector: BNC
AES/EBU-ingang 0,3 … 5Vpp @ 75Ohm enkelzijdig
Wordclock-ingang 1 … 5Vpp @ 75Ohm enkelzijdig
Videosync-ingang 1Vpp (nom.) @ 75Ohm enkelvoudig
Ondersteunde snelheden: 23,975, 24, 24,975, 25, 29,97, 30, 49,95, 50, 59,94, 60fps (SD en HD)
Ingebouwde audiopoorten en optionele master-sync kaarten kunnen ook worden geselecteerd als synchronisatiebron.
Sync-uitgang
Wordclock uitgang 2,4V (nom.) @ R = 75Ohm single-ended
Woordklokuitgang, voldoet aan AES11-2009
Type connector BNC
Netwerkinterface RJ45-connector, 10/100Mbit Ethernet auto sense, full duplex, auto MDI/X
USB-interface USB 2.0-aansluiting naar interne console-interface
GPI-signalen 8 ingangen voor algemene doeleinden (GPI), verdeeld in 2 groepen met afzonderlijk gemeenschappelijk signaal, geïsoleerd
Type connector D-Sub25 connector vrouwelijk, zelfde voor GPO
Ingangscondities 3 … 24Vdc, < 5mA
Hulpvoeding 5V (nom.), 200mA (max.), geïsoleerd
GPO-signalen
8 uitgangen voor algemene doeleinden (GPO), SPST, verdeeld in 2 groepen met
afzonderlijk gemeenschappelijk signaal, geïsoleerd
Type connector D-Sub25 vrouwelijk, zelfde voor GPI
Uitgangsomstandigheden 24Vac/dc (max.), 120mA (max.)
Technische gegevens
Audio :24-bits sigma-delta A/D-omzetter
Audio Sample Rate :44.1, 48, 88.2, 96kHz
2 kanalen, selecteerbaar voor microfoon- of lijnniveau
Type aansluiting XLR-3
Ingangen
Ingangsniveau (max.) (0dBFS-equiv.)
Mic: 14dBu @ 0dB versterking
Lijn: 22dBu @ 0dB versterking, padverzwakking -10dB
Impedantie Mic: 9kOhm (nom.), differentieel
Lijn: 20kOhm (nom.), diff., padverzwakking -10dB
THD+N -88dB @ -1dBFS, 1kHz, 0dB versterking
Dynamisch bereik > 110dB (RMS)
Overspraakdemping > 110dB @ 1kHz (nom.)
CMRR > 60dB @ 1kHz (standaard)
Equivalente ingangsruis -126dBu (RMS) (nom.) @ 65dB versterking
Frequentierespons 20Hz … 22kHz (< ±0,1dB) @ 48kHz
20Hz … 43kHz (< ±0,1dB) @ 96kHz
Voorversterking 0dB, 10 … 65dB in stappen van 1dB
Demping pad -10dB
Fantoomvoeding 48V (nom.) ingeschakeld per ingangskanaal, individuele kortsluitbeveiliging
Algemene kenmerken
– Zwevende, gebalanceerde analoge ingangen
– Elektrische isolatie tussen beide kanalen en het apparaat
– Digitaal geregelde ingangsversterking 0 … 65dB
Uitbreidingsslots
1 uitbreidingssleuf voor algemene doeleinden voor optiekaarten, 1 speciale uitbreidingssleuf voor 2 microfooningangen [O_DAP_AMIC_a]
Voeding
Dubbele voeding, automatische fail-over, 85 … 264Vac, 50 … 60Hz, 58W (max.)
Milieu
Bedrijfstemperatuur 0 … 50ºC, ventilatorgekoeld,
Buiten bedrijf -20 … 70ºC,
Vochtigheid < 90%, niet-condenserend
Fysiek
19″, 1 RU, 27 cm diepte, nettogewicht ca. 5kg, transportgewicht ca. 7,5kg
- Beschrijving
-
Jünger Audio D*AP4 VAP 2 Kanaals Voiceprocessor
De D*AP4 VAP is bedoeld voor toepassingen als radio-uitzendingen, tv-stemmen en audiopostproductie en is ontworpen om ervoor te zorgen dat de stemkwaliteit en -nauwkeurigheid altijd optimaal blijft, van programma tot programma en van dag tot dag. De D*AP4 VAP heeft een twee kanaals spraak pad en een apart stereo programmapad voor zelfstandige spraakverwerking of voor automatische of handmatige integratie van spraak- en programmasignalen. Een optionele microfoonvoorversterker maakt directe invoer naar het speciale spraak pad mogelijk, zodat je volledige controle houdt over de algehele spraakpresentatie. De signaalverwerking aan boord omvat:
- Matrix midden/zijkant
Als creatief hulpmiddel gebruikt de M/S Matrix twee dicht bij elkaar geplaatste microfoons om stereo-opnamen met variabele breedte te maken.
- Fase Rotator
De Phase Rotator detecteert automatisch onevenwichtige audiogolfvormen en herstelt de symmetrie om transiënten te voorkomen die stroomafwaartse verwerking onnodig kunnen triggeren.
- De-Esser
De De-Esser vermindert het effect van overmatige sibilantie van gesproken stemmen aanzienlijk.
- Parametrische en dynamische EQ
Een 5-bands parametrische EQ is gekoppeld aan de Spectral Signature dynamische equalizer, een krachtig creatief hulpmiddel waarmee de spectrale balans adaptief kan worden geregeld. Inkomende audio wordt geanalyseerd en de spectrale structuur wordt vergeleken met een vooraf bepaalde “referentiecurve”. Hierdoor kunnen dynamische EQ-correcties alleen worden toegepast als dat nodig is voor een consistent geluidsbeeld en toonbalans.
- Dynamiek
Naast een traditionele opwaartse compressor is er ook een op drempels gebaseerde neerwaartse compressor. Beide types passen de timingparameters aan op basis van de binnenkomende audiostructuur. Een expander/gate verwijdert effectief ruis van laag niveau zonder artefacten te introduceren.
- Voice Leveler
Om te helpen bij het programmeren op basis van luidheid, kan een stemnivelleerder worden gebruikt om de stemcomponent voor te conditioneren voordat deze wordt gecombineerd met het programma-element.
- Voice Over
Voice Over biedt naadloze integratie van spraak en programma-inhoud in situaties zoals continuïteitsaankondigingen of videobeschrijving met automatische ducking.
- Level Magic Loudness-beheer
Het optionele Level Magic algoritme is gebaseerd op een uniek multi-loop regelprincipe en biedt adaptieve breedband luidheidsregeling met een uitzonderlijk hoge geluidskwaliteit die vrij is van kleuring, pompen, vervorming of modulatie-effecten. De optionele J*AM software geeft de ingangs- en uitgangsniveaus weer en kan langetermijnwaarden loggen naar een doelmap ergens in het netwerk.
- Systeemintegratie
Alle systeemparameters zijn op afstand toegankelijk, zodat de unit kan worden geïntegreerd en op afstand kan worden bediend door broadcastcontrolesystemen. Een geavanceerde ingebouwde Event Management tool maakt het mogelijk om op afstand parameterpresets te laden via sneltoetsen op het optionele X*AP RM1 afstandsbedieningspaneel, via 8 onboard GPI/O’s of via netwerkcommando’s met het Ember+ besturingsprotocol. Dit maakt het gemakkelijk om individuele instellingen toe te wijzen aan elke gebruiker en ze onmiddellijk opnieuw op te roepen.
- Webconfiguratie
Een webinterface maakt eenvoudige en intuïtieve instelling en configuratie mogelijk vanaf elke locatie in je netwerk. Metingen en metingen op het scherm zijn beschikbaar voor gemakkelijke referentie.
- Mobiele gebruikersinterface
Een speciale “mobiele” UI is speciaal gemaakt voor kleinere schermen zoals tablets of smartphones en biedt snelle toegang tot gebruikersprofielen en veelgebruikte functies zoals Cough Cut en Voice Over.
- Interfaces en systeembeveiliging
Audio I/O’s variëren van native AES/EBU aan boord tot optionele 3G SDI inclusief video delay, MADI, Dante® audio over IP, analoge en hoogwaardige microfoonvoorversterkers. Standaard zijn er bypass-relais voor stroomuitval en met de dubbele redundante PSU’s en SNMP-integratie zorgt de unit voor maximale operationele veiligheid en gemoedsrust voor de huidige kritieke 24/7 radio- en tv-uitzendingen of audioproductiefaciliteiten.
Kenmerken:
- Dubbele mono- of stereospraakkanaalconfiguratie
- 2-kanaals programmapad naast spraakkanalen
- Algoritmen gespecialiseerd voor spraakverwerking
- Geavanceerd beheer van gebruikersprofielen
- De-Esser
- 5-bands parametrische EQ en Spectral SignatureTM dynamische EQ
- Dynamiek met op/neerwaartse compressor en expander/gate
- Spraaknivelleerder
- Voice Over-functionaliteit
- Echte piekbegrenzing
- Optioneel Level Magic loudness management dat voldoet aan alle huidige standaarden en aanbevelingen
- Optionele software voor het registreren van luidheid (J*AM)
- Ethernet-connectiviteit voor instelling en bediening via webbrowser
- Externe bediening via netwerk of GPI/O’s
- Stroomuitval bypass relais
- 19″, 1RU apparaat, redundante voeding
- Specificaties
-
Algemeen
– 2-kanaals voice processor (mono of stereo)
– 2-kanaals programmatrajectverwerking
– 2-kanaals monitoruitgang
– Uitbreidbaar met hard- en softwareoptiesAudio Sample Rate
44,1, 48, 88,2, 96kHz, (32 … 196kHz @ ingang met SRC)
±150ppm sync ingangsvangst, ±25ppm master-sync stabiliteit
Relevante specificaties voldoen aan AES3-X-2009, IEC 60985 en
AES11-2009
2 kanalen (1 stereo-ingang), XLR-3-connector
24bits, transparante doorgifte van PCM en gecomprimeerde audio (zonder SRC)
24bits, PCM, sample rate converter (SRC) geactiveerd
Impedantie 110Ohm, differentieel
Ingangsniveau 0,3 … 5Vpp @ 110Ohm differentieelAES/EBU-ingang
Sample Rate Converter (SRC): THD+N -120dB @ 0dBFS, 1kHz
Latency < 0,3msAES/EBU-uitgang
Relevante specificaties voldoen aan AES3-X-2009, IEC 60985 en AES11-2009
2 kanalen (1 stereo-uitgang), XLR-3-connector
24bits, transparante doorgifte van PCM en gecomprimeerde audio
Impedantie 110Ohm, differentieel
Uitgangsspanning 3Vpp (nom.) @ 110Ohm differentieel
Stroomuitvalrelais-bypass tussen AES/EBU-ingang en -uitgang (kan worden uitgeschakeld met jumper)Sync-ingang
Multi-standaard synchronisatie-interface voor AES/EBU, wordclock of videosync (black burst, tri level), voldoet aan AES11-2009 en relevante audio
of videostandaarden
Type connector: BNC
AES/EBU-ingang 0,3 … 5Vpp @ 75Ohm enkelzijdig
Wordclock-ingang 1 … 5Vpp @ 75Ohm enkelzijdig
Videosync-ingang 1Vpp (nom.) @ 75Ohm enkelvoudig
Ondersteunde snelheden: 23,975, 24, 24,975, 25, 29,97, 30, 49,95, 50, 59,94, 60fps (SD en HD)
Ingebouwde audiopoorten en optionele master-sync kaarten kunnen ook worden geselecteerd als synchronisatiebron.Sync-uitgang
Wordclock uitgang 2,4V (nom.) @ R = 75Ohm single-ended
Woordklokuitgang, voldoet aan AES11-2009
Type connector BNC
Netwerkinterface RJ45-connector, 10/100Mbit Ethernet auto sense, full duplex, auto MDI/X
USB-interface USB 2.0-aansluiting naar interne console-interface
GPI-signalen 8 ingangen voor algemene doeleinden (GPI), verdeeld in 2 groepen met afzonderlijk gemeenschappelijk signaal, geïsoleerd
Type connector D-Sub25 connector vrouwelijk, zelfde voor GPO
Ingangscondities 3 … 24Vdc, < 5mA
Hulpvoeding 5V (nom.), 200mA (max.), geïsoleerdGPO-signalen
8 uitgangen voor algemene doeleinden (GPO), SPST, verdeeld in 2 groepen met
afzonderlijk gemeenschappelijk signaal, geïsoleerd
Type connector D-Sub25 vrouwelijk, zelfde voor GPI
Uitgangsomstandigheden 24Vac/dc (max.), 120mA (max.)Technische gegevens
Audio :24-bits sigma-delta A/D-omzetter
Audio Sample Rate :44.1, 48, 88.2, 96kHz
2 kanalen, selecteerbaar voor microfoon- of lijnniveau
Type aansluiting XLR-3Ingangen
Ingangsniveau (max.) (0dBFS-equiv.)
Mic: 14dBu @ 0dB versterking
Lijn: 22dBu @ 0dB versterking, padverzwakking -10dB
Impedantie Mic: 9kOhm (nom.), differentieel
Lijn: 20kOhm (nom.), diff., padverzwakking -10dB
THD+N -88dB @ -1dBFS, 1kHz, 0dB versterking
Dynamisch bereik > 110dB (RMS)
Overspraakdemping > 110dB @ 1kHz (nom.)
CMRR > 60dB @ 1kHz (standaard)
Equivalente ingangsruis -126dBu (RMS) (nom.) @ 65dB versterking
Frequentierespons 20Hz … 22kHz (< ±0,1dB) @ 48kHz
20Hz … 43kHz (< ±0,1dB) @ 96kHz
Voorversterking 0dB, 10 … 65dB in stappen van 1dB
Demping pad -10dB
Fantoomvoeding 48V (nom.) ingeschakeld per ingangskanaal, individuele kortsluitbeveiliging
Algemene kenmerken
– Zwevende, gebalanceerde analoge ingangen
– Elektrische isolatie tussen beide kanalen en het apparaat
– Digitaal geregelde ingangsversterking 0 … 65dBUitbreidingsslots
1 uitbreidingssleuf voor algemene doeleinden voor optiekaarten, 1 speciale uitbreidingssleuf voor 2 microfooningangen [O_DAP_AMIC_a]Voeding
Dubbele voeding, automatische fail-over, 85 … 264Vac, 50 … 60Hz, 58W (max.)Milieu
Bedrijfstemperatuur 0 … 50ºC, ventilatorgekoeld,
Buiten bedrijf -20 … 70ºC,
Vochtigheid < 90%, niet-condenserendFysiek
19″, 1 RU, 27 cm diepte, nettogewicht ca. 5kg, transportgewicht ca. 7,5kg




